Date: September 21, 2020
Updated: December 16, 2024
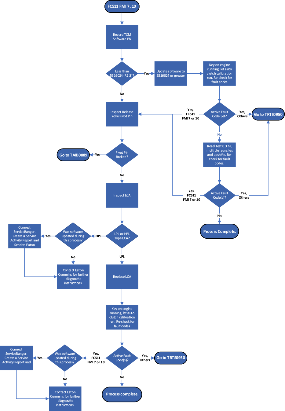
Customers may experience transmission service lamp on, no gear engagement from Neutral and Fault Code 511 (SPN 5614) FMI 7 or 10, Clutch Engage Solenoid 1 (C4) - Coarse Vent.
1. Key off.
2. Set vehicle parking brake and chock wheels.
3. Key on with engine off.
4. Connect ServiceRanger.
5. Create a Service Activity Report (SAR).
6. Select “Send to Eaton” - Internet connection required.
7. Go To Programming.
8. Under Software Information, record TCM software part number.
9. From Available Updates, select SW-23150-P (5516072) and select Confirm.
10. Select Download and follow on-screen prompts.
11. Key off and wait one minute.
12. After waiting one minute, key on with engine running.
13. Allow vehicle air pressure to reach governor cut-off then wait three minutes to allow the auto-clutch calibration to complete.
14. After waiting three minutes, Connect ServiceRanger.
15. Go To Fault Codes and record transmission fault codes.
16. Road test vehicle for 18 minutes (0.3 of an hour) performing multiple launches from a stop and upshifts.
17. Select Neutral.
18. Set vehicle parking brake and chock wheels.
19. Connect ServiceRanger.
20. Go To Fault Codes and record transmission fault codes.
21. Key off.
22. Remove two 10mm Clutch Housing Inspection Cover cap screws and cover.
Inspection Cover (1), Cap Screws (2) | Pivot Pin (1) |
![]() | ![]() |
23. Through the Clutch Housing Inspection Cover, inspect Release Yoke Pivot Pin. Do not remove transmission from vehicle.
Pivot Pin not broken: | Pivot Pin broken: |
![]() | ![]() |
24. Re-install Clutch Housing Inspection Cover and two 10mm cap screws, torque to 8.8-10.4 Nm (6-8 lb-ft).
25. Inspect Linear Clutch Actuator (LCA), refer to image below.

26. Key on with engine running, “CC” indicated in display.
27. Allow vehicle air pressure to reach governor cut-off, allow the auto-clutch calibration to complete, “CC” no longer indicated in display.
28. Connect ServiceRanger.
29. Go To Fault Codes and record transmission fault codes.
30. Was software updated during this process?
Another example of a Clutch Housing Inspection Cover removed with a new (not broken) Release Yoke Pivot Pin:
![]() | ![]() |
If Release Yoke Pivot Pin is found to be broken, refer to TAIB-0889 service strategy and warranty information.
Only one option applies:
| Option | Labor Operations: | Hours |
|---|---|---|
| 1 | Diag, Software update, Road test | 1.6 |
| 2 | Diag, Software update, Road test*, Pivot pin inspect, LCA replace, Road test | 2.5 |
| 3 | Diag, Software update, Pivot pin inspect, LCA replace, Road test | 2.2 |
| 4 | Diag, Pivot pin inspect, LCA replace, Road test | 1.9 |
*and Fault Code 511 FMI 7/10 set Active
Repair Order / Claim Text:
Part Return Instructions:
Standard warranty per Model and Vocation as published in the Eaton Cummins Automated Transmission Technologies Warranty Manual ECWY3000.

The material contained in this bulletin is product improvement information. Eaton Corporation is not committed to, or liable for, canvassing existing products.
| Date | Description |
|---|---|
| 12/16/2024 | Updated Issue Description, Repair Strategy and Warranty Information sections. Added procedure process flow. |
| 04/15/2024 | Updated warranty parts section, changed references from K-4357 and K-4375-PAC to K-4357R and K-4357R-PAC. |
| 09/21/2020 | Document created. |
FSUD: 2648