Date: April 6, 2023
Updated: August 5, 2025
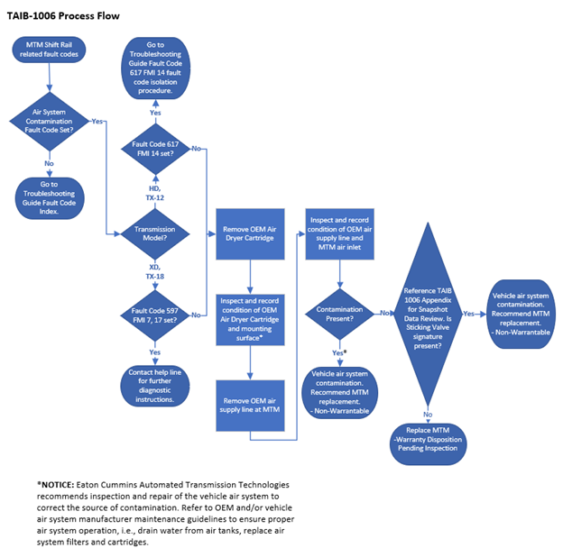
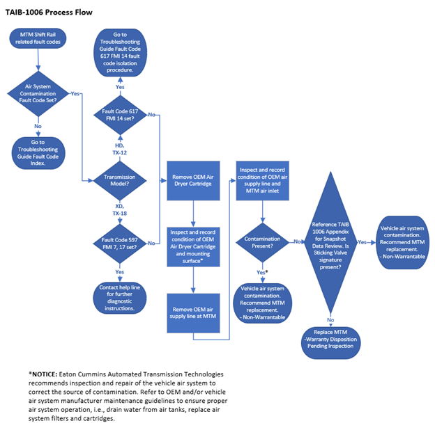
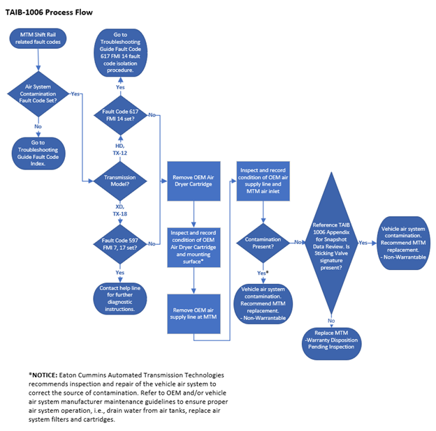
Customers are reporting transmission service lamp on with one or more solenoid valve fault codes. During fault code isolation troubleshooting procedure no fault may be found and leads to Mechatronic Transmission Module (MTM) replacement.
During the MTM warranty return inspection process, engineering identified contamination in the MTM housing air inlet, passages, internal components, and determined the source of contamination is from the vehicle air system.
MTM air passages and internal components contaminated by the vehicle air system results in sticking Rail Solenoid valves causing incomplete shifts and setting Active Rail Solenoid fault codes.
| Fault Code | SPN | Description | FMI |
|---|---|---|---|
| 596 | 5901 | Rail B Fore Solenoid (A5) | 7, 17, 31 |
| 597* | 5909 | Rail B Aft Solenoid (A1) | 7*, 17*, 31 |
| 616 | 5902 | Rail C Fore Solenoid (C1) | 7, 14, 15, 17, 31 |
| 617** | 5910 | Rail C Aft Solenoid (B1) | 7, 14**, 15, 17, 31 |
| 636 | 5903 | Rail D Fore Solenoid (C2) | 7, 14, 15, 17, 31 |
| 637 | 4216 | Rail D Aft Solenoid (B3) | 7, 14, 15, 17, 31 |
| 740 | 6145 | Rail B Operation | 7, 16, 17 |
* If Endurant XD or PACCAR TX-18 and Fault Code 597 SPN 5909 FMI 7 or 17 is set, contact Eaton Cummins Automated Transmission Technologies help line for further diagnostic instructions:
**If Endurant HD or PACCAR TX-12 and Fault Code 617 SPN 5910 FMI 14 is set, go to troubleshooting guide TRTS0950 Fault Code 617 Fault Code Isolation Procedure.
Effective immediately, MTM’s with solenoid valve fault codes (table above) with amber contamination, moisture, and / or carbon particulates from the vehicle air system found in the MTM inlet screen will be considered non-warrantable.
If an MTM inlet does not show contamination but has a suspended vehicle air system contamination fault code, review snapshot data. If snapshot data reveals that a sticking valve is present, ECJV claim is denied. Refer to the OEM for air system warrantable guidelines.
Note: Snapshot data can be reviewed at the dealer or fleet level (see Appendix), or by contacting the Roadranger Call Center at 1-800-826-4357 and following the prompts for Endurant.
If snapshot data is not available or does not show evidence of a sticking valve, warranty determination is pending and will be confirmed upon the return and inspection of the MTM.
Note: Do not remove the MTM cover.
Refer to Vehicle Maintenance Recommendations regarding transmission vehicle air system requirements to ensure proper air supply and air quality to the transmission.
1. Key on engine off.
2. Connect ServiceRanger.
3. Create a Service Activity Report (SAR).
4. Select “Send to Eaton”.
5. Record the transmission fault codes, FMI’s, occurrences, and timestamps.
6. Compare SAR fault codes with fault codes in table - Issue Description:
7. Refer to OEM and/or air system manufacturer guidelines and remove vehicle air system Air Dryer Cartridge.
8. Inspect and record condition of the cartridge and mounting surface for oil and/or debris and compare to Air Dryer Cartridge images below.
Contamination Indicated:
![]() | ![]() |
![]() | ![]() |
![]() |
No Contamination Indicated:
![]() | ![]() |
Note: Moisture (Water) droplets found on the cartridge base is normal.
9. Refer to OEM guidelines and remove the vehicle air supply line at the MTM.
10. Inspect vehicle air supply line and MTM air inlet port for contamination and compare MTM Air Inlet Port images below.
Note: Do not remove the MTM Cover.
Vehicle air system contamination Indicated:
Amber Contamination and Moisture | Amber Contamination |
![]() | ![]() |
Moisture / Rust | Carbon Particles |
![]() | ![]() |
No contamination Indicated:
45 months in service | New |
![]() | ![]() |
Contamination from the vehicle’s air supply is not a warrantable repair and is considered secondary damage. Warranty covers defects in materials and/or workmanship. Reference Eaton Cummins Automated Transmission Technologies Warranty Manual ECWY3000.
• If vehicle air system contamination is present or the snapshot data confirms a sticking valve - Non-Warrantable Repair.
• If the MTM inlet does not show contamination but has a suspected vehicle air system contamination fault code, warranty determination is pending and will be confirmed upon the return and inspection of the MTM.
If no vehicle air system contamination is present:
Line Item tab - Repair Line List
Return all parts per Eaton Cummins Automated Transmission Technologies Warranty Manual ECWY3000
Reference Eaton Cummins Automated Transmission Technologies Warranty Manual ECWY3000.

Service Ranger 4 Report Home Screen

Click the "Viewing" Dropdown and Select "Snapshot"

Select "View" on the appropriate log.

Once Excel opens, select "Yes" is this box appears

Double click in between each column to expand so all text is visible

Scroll to the bottom of the Header information until "Table" is visible

Find the appropriate Channels, or data points for viewing. In this case, Rail C Position, and Rail C Position Command for Fault code 616 (SPN 5902) FMI 14 for Rail C Fore Solenoid.Click and drag from the top of the first channel to the bottom of the table data. (221 line for each Rail Position and Respective Rail Command)Hold Ctrl + Click and drag to the bottom of the second channel. This should leave both section in the table highlighted.

With both channels highlighted in the table, click "Insert" in the header

Click the line graph icon, and select the first option

A line graph will appear in the spreadsheet with the highlighted channels for data review.The data below is a typical example of a stuck Rail C aft solenoid failing to achieve the requested position commands

The data below indicates a stuck Rail C fore AND aft solenoid failing to achieve the requested position commands

Below is an example of a shift rail RESPONDING CORRECTLY to a position change request.

| Date | Description |
|---|---|
| 08/05/2025 | Updated Containment / Corrective Action section. |
| 07/29/2025 | Updated Process Flow to review transmission snapshot data. Updated Containment / Corrective Action. Updated Step 10. Updated Warranty Parts. Added Appendix. |
| 05/21/2025 | Updated Issue Description, Containment Corrective Action, Field Strategy, Warranty Sections and Process Flow. |
| 05/09/2025 | Updated Field Strategy. Updated process flow. |
| 03/03/2025 | Aligned SRT’s with ECWY3000. |
| 02/04/2025 | Removed Clutch and Rail Calibration after Repair (OEM SRT up to 0.3 hour) |
| 02/03/2025 | Updated Process Flow to review transmission snapshot data. Added Appendix. |
| 01/08/2025 | OEM led change in transmission R&R from 4.9 hrs. to 3.4 hrs. |
| 09/25/2024 | Added not under fault code table for FC 597. |
| 03/18/2024 | Further clarification for step 12. |
| 03/05/2024 | Added additional caution under fault codes. Added images for normal valve exhaust. |
| 10/16/2023 | Updated Field Strategy section contamination inspection process, Inertia Brake component replacement decisions with black substance contamination and Warranty Parts section. |
| 09/18/2023 | Added reference to TAIB-0994 to field strategy. Added Endurant XD / XD-PRO and PACCAR TX-18 / TX-18-PRO to the affected population. Added statement that moisture (water) droplets found within the air dryer base is normal. |
| 09/11/2023 | Updated non-warrantable and warrantable images. Updated Step 14, 15 and related caution. |
| 08/21/2023 | Moved air cartridge inspection before MTM air inlet inspection. Added images and identified as non-warrantable/warrantable. Updated Warranty Information section. |
| 06/26/2023 | Added FMI 7 and 17 to fault code table, restructured contamination criteria, added contaminated air dryer pictures, and added air dryer inspection time. |
The material contained in this bulletin is product improvement information. Eaton Corporation is not committed to, or liable for, canvassing existing products.
FSUD: 4512