Date: August 8, 2024
Updated: February 20, 2026
Customers may report transmission service lamp on with the following fault code information:
| Fault Code | SPN | Description | FMI |
|---|---|---|---|
| 215 | 37 | Transmission Air Supply Pressure Sensor | 0, 1, 2, 10, 18, 21 |
Note: This service bulletin only applies to the fault code, SPN and FMIs indicated above.
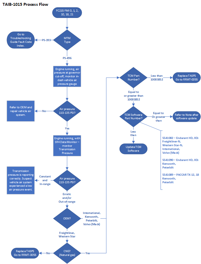
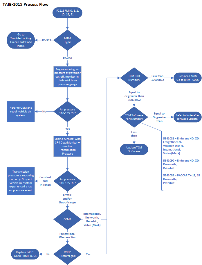
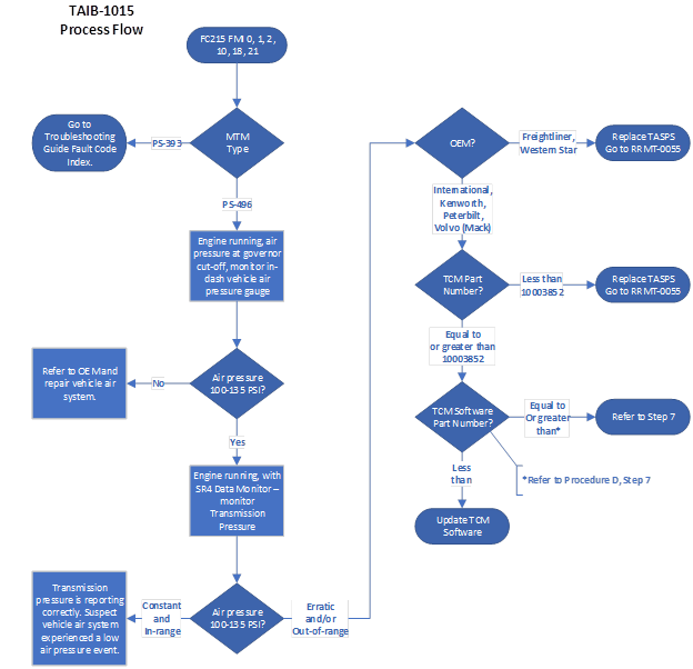
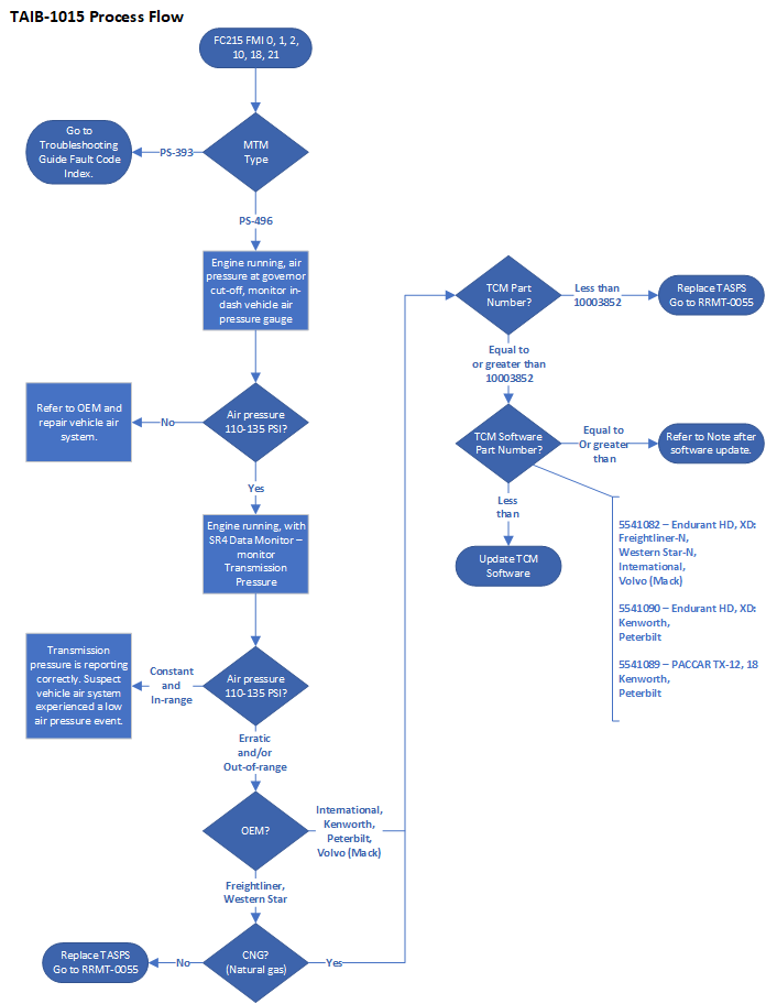
MTM Type PS-490, PS-496
| Transmission Model | Model Number | MTM PN | MTM Type |
|---|---|---|---|
| Endurant HD | EEO-xxF112C | A-10004231 | PS-496 |
| EE-xxF111B | |||
| EHD-xxF112C-N | A-10004356 | ||
| EHD-xxF112C-V | |||
| Endurant XD | EXD-xxF118D | A-10003241 | PS-490 |
| EXDP-xxF118D | |||
| EXD-xxF118D-N | |||
| PACCAR TX-12 | PO-xxF112C | A-10004383 | PS-496 |
| PHDP-xxF112C | |||
| PACCAR TX-18 | PXD-XXF118D | A-10004258 | PS-490 |
| PXDP-XXF118D |
1. Open ServiceRanger, vehicle connection is not required.
2. Go To Settings.
3. Select License.
4. Record ServiceRanger Version: 4.##.####
Create a Service Activity Report
Identify MTM information with ServiceRanger:
| MTM Type | Action |
|---|---|
| PS-393 | This service bulletin does not apply. Go to the respective transmission model troubleshooting guide and complete Fault Code Isolation Procedure: Endurant HD, TRTS0950 or Endurant XD, TRTS0960. |
| PS-490 | Go to Procedure C. |
| PS-496 |

- or -
Identify MTM with MTM Parts Label:

1. Record MTM Part Number and Serial Number.
| MTM Part Number |
2. Compare MTM Part Number in table:
| MTM Part Number | MTM Type | Action |
|---|---|---|
| A-10000715 | PS-393 | This service bulletin does not apply. Go to the respective transmission model troubleshooting guide and complete Fault Code Isolation Procedure: Endurant HD, TRTS0950 or Endurant XD, TRTS0960. |
| A-10004202 | ||
| A-10002594 | ||
| A-10004231 | PS-496 | Go to Procedure C. |
| A-10004356 | ||
| A-10004383 | ||
| A-10003241 | PS-490 | |
| A-10004258 |




| Source | Range | Reading(s) |
|---|---|---|
| In-dash vehicle air pressure gauge | 110-135 PSI (690-930 kPa) |
1. Based on OEM, determine next step.
2. Key on with engine off.
3. Connect ServiceRanger.
4. Go To Programming.

5. Under Hardware Information, record TCM part number:
| TCM Part Number |

6. Under Software Information, record TCM software part number in table.
| TCM Software Part Number |

7. Compare the Transmission Model, OEM and TCM software part recorded in Step 6 with Software part number in table below.
| Transmission Model | OEM | Software Part Number |
|---|---|---|
| Endurant HD, XD | International | 5541082 (R6.3) |
| Volvo (Mack) | ||
| Kenworth | 5541090 (R6.3.1) | |
| Peterbilt | ||
| PACCAR TX-12, TX-18 | Kenworth | 5541089 (R6.3.1) OEM Part Number: 2598011 |
| Peterbilt |
8. Based on Transmission Model, determine next step.
1. Compare the OEM in the table below and determine the Available Updates software package.
In the ServiceRanger Programming screen:
| Transmission Model | OEM | Available Updates Software Package |
|---|---|---|
| Endurant HD, XD | International | SW-25181-P (R6.3, 5541082) |
| Volvo (Mack) | ||
| Kenworth | SW-25320-P (R6.3.1, 5541090) | |
| Peterbilt |

Note: After the TCM software update, ServiceRanger may indicate 215 FMI 10 and/or 21. This indicates the TCM is using the reported air pressure information from other vehicle sources to verify sufficient air pressure is available for normal transmission operation. No further action is required. See Additional Information section.
1. Update any necessary TCM parameter changes with DAVIE4 prior to updating TCM software with ServiceRanger.
2. Key on with engine off.
3. Connect ServiceRanger.
4. Go to Programming.
5. In the ServiceRanger Programming screen:
| Transmission Model | OEM | Available Updates Software Package |
|---|---|---|
| PACCAR TX-12, TX-18 | Kenworth | SW-25335-P* (R6.3.1, 5541089) |
| Peterbilt |
*It is advised not to update the TCM using DAVIE4 after completing an update with ServiceRanger. Updating the TCM with DAVIE4 after using ServiceRanger may revert the software to an earlier version.

Note: After the TCM software update, ServiceRanger may indicate 215 FMI 10 and/or 21. This indicates the TCM is using the reported air pressure information from other vehicle sources to verify sufficient air pressure is available for normal transmission operation. No further action is required. See Additional Information section.
1. Based on Transmission Model, determine next step.
| Transmission Model | Model Number |
|---|---|
| Endurant HD | EEO-xxF112C |
| EE-xxF111B | |
| EHD-xxF112C-N | |
| EHD-xxF112C-V | |
| Endurant XD | EXD-xxF118D |
| EXDP-xxF118D | |
| EXD-xxF118D-N |
2. Key on with engine off.
3. Connect ServiceRanger.
4. Go To Programming.

5. Under Hardware Information, record TCM part number:
| TCM Part Number |
|---|

6. Under Software Information, record TCM software part number in table.
| TCM Part Number |
|---|

7. In the ServiceRanger Programming screen:
| Transmission Model | OEM | Available Updates Software Package |
|---|---|---|
| Endurant HD-N, XD-N | Freightliner | SW-25181-P (R6.3, 5541082) |
| Western Star |

Note: After the TCM software update, ServiceRanger may indicate 215 FMI 10 and/or 21. This indicates the TCM is using the reported air pressure information from other vehicle sources to verify sufficient air pressure is available for normal transmission operation. No further action is required. See Additional Information section.
For MTM Type PS-496 equipped with TCM software version 5541082 or higher. FMIs 2, 10, and 21 may become active to indicate that the TCM is utilizing the vehicle-reported air pressure data to confirm sufficient air pressure is available for normal transmission operation. While this logic is being applied, the driver may observe a brief transmission low air message. FMI 1 and FMI 18 will continue to activate if the vehicle’s air supply pressure falls below the normal operating range: 75 PSI (517 kPa) for FMI 1 and 80 PSU (552 kPa) for FMI 18.
This software is designed to maintain transmission operation and prevents a towing event when the TASPS reports an issue. Drivers may observe a brief air message, and the transmission may hold its current gear until vehicle-reported air pressure reaches 110 PSI (758 kPa). Please continue operating the vehicle and allow the air pressure to reach 110 PSI (758 kPa).

TCM software update only:
- Line Item tab - Repair Line List
| Date | Description |
|---|---|
| 04/20/2026 | Added Additional Information section. |
| 02/20/2026 | Updated Field Strategy to update software on Freightliner and Western Star HD-N (natural gas) transmission models. |
| 01/15/2026 | Updated Field Strategy Procedure D and Process Flow. |
| 12/17/2025 | Added steps to verify SR4 version, updated Procedure D and Process Flow. |
| 12/04/2025 | Updated Issue Description, Affected Models, Service Strategy and Warranty sections. Removed TASPS replacement process, moved to RRMT-0055. |
| 09/02/2025 | Updated Affected Models, Service Strategy Section, Procedures B and C. |
| 03/11/2025 | Updated Field Strategy with new MTM serial numbers. |
| 02/17/2025 | Updated Warranty Labor section. |
| 08/08/2024 | Updated affected MTM serial numbers and Field Strategy. |
| 08/07/2024 | Converted RRMT to Service Bulletin. |
The material contained in this bulletin is product improvement information. Eaton Corporation is not committed to, or liable for, canvassing existing products.
FSUD: 4552